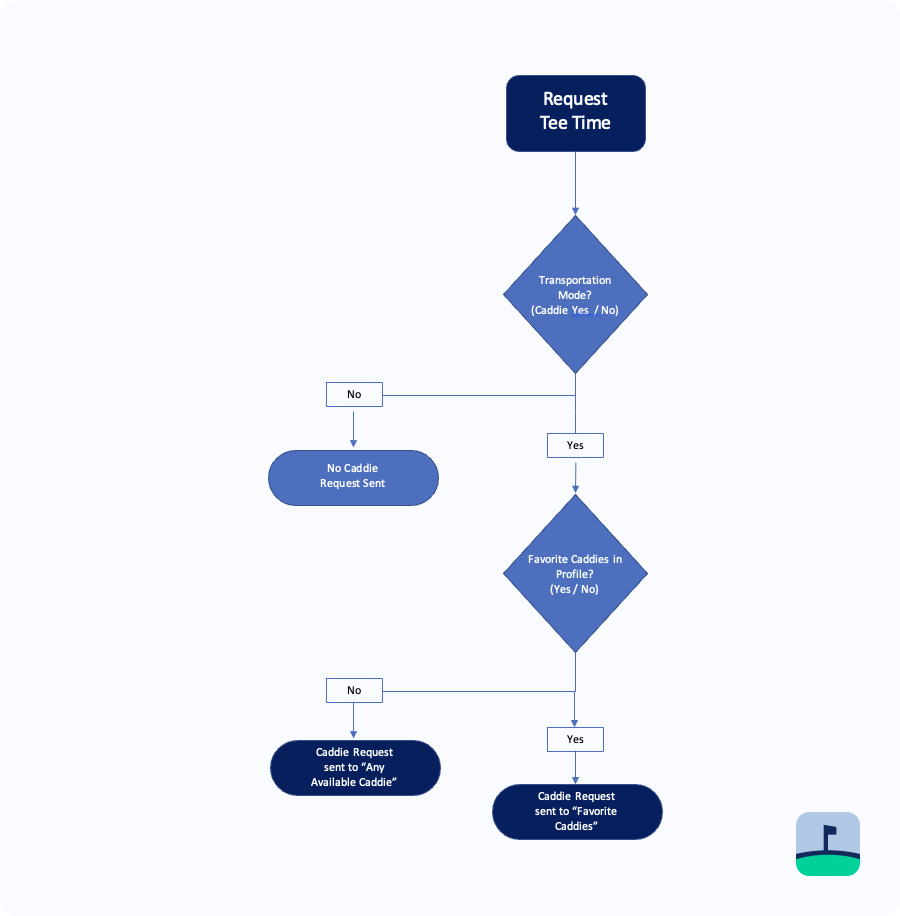
The member uses the club tee time booking system to schedule a round of golf. When the member selects the mode of transportation for their round the ClubUp system will then follow the process flow chart to the left.
If a member is making a tee time with caddies for two players and both members have favorite caddies stored in the ClubUp system, both sets of favorite caddies will receive the request and the first caddie to claim the request will be the caddie for both players.
If a member is making a tee time with caddies for more than two players, and the third and fourth members have favorite caddies stored in the ClubUp system, both sets of favorite caddies for members three and four will be sent the request and the first caddie to claim the request will be the caddie for both players.
If any caddie request sent to favorite caddies has not been claimed within four hours of the request being sent, the request will then be sent to the entire caddie pool. The first caddie to accept the request will get the job.
